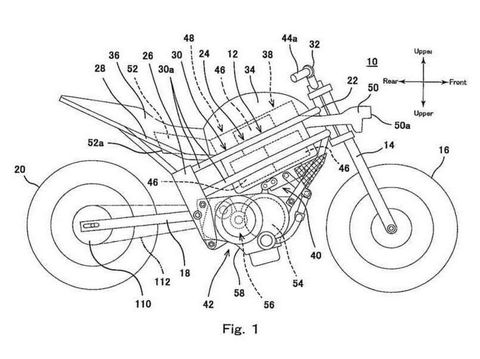
Dikutip Indianautosblog, Senin (26/12/2016), meski masih dalam bentuk sketsa persiapan, Kawasaki menunjukkan bagaimana tampilan motor listrik mereka dan mematenkannya.
Foto: Pool (Indianautoblogs) |
SCROLL TO CONTINUE WITH CONTENT
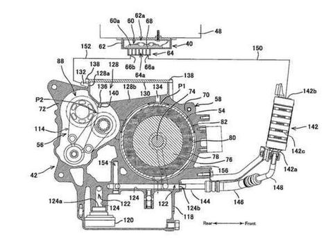
Kali ini disinyalir Kawasaki sudah menemukan solusi agar motor listriknya jauh lebih baik. Seperti bakal menyelipkan 2 sistem pendingin oli. Motor listrik akan berada layaknya motor listrik lainnya, dan baterai akan terselip pada tangki.
Foto: Pool (Indianautoblogs) |
Kemewahan lainnya, dikatakan intake akan memiliki sistem udara yang lebih baik, agar temperatur baterai tetap dingin. Hebatnya lagi, motor listrik Kawasaki ini sepertinya bisa diterapkan layaknya hybrid. (lth/ddn)












































Foto: Pool (Indianautoblogs)
Foto: Pool (Indianautoblogs)
Komentar Terbanyak
Tukang Tambal Ban Pungut Pelat Nomor Terbawa Banjir, Minta Tebusan Rp 50 Ribu
Lawan Arah di Malaysia Didenda Rp 60 Juta, di Indonesia Cuma Rp 500 Ribu
Pengendara Singapura Banyak yang Mau Balik Beli Mobil Bensin