Terobosan ini merupakan yang pertama di dunia dan meskipun rincian dari sistem ini belum diketahui, hak paten untuk sistem tersebut kabarnya sedang dalam proses.
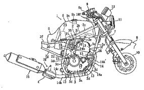
Dual-Fuel yang sedang dikembangkan oleh Yamaha sejak 2008 itu merupakan sebuah mesin yang mampu meminum tidak hanya bensin, namun juga etanol E85. Jadi di motor itu akan ada dua tangki yakni tangki konvensional yang berada diatas frame untuk bahan bakar bensin dan tangki Etanol yang tersembunyi motor itu.
Β
Bensin dalam sistem tersebut memang masih merupakan bahan bakar utama motor, tapi ketika bensin tersebut habis, sang pengendara tidaklah perlu terburu-buru untuk pergi ke SPBU karena motor masih memiliki cadangan bahan bakar etanol.
SCROLL TO CONTINUE WITH CONTENT
Namun di motor bebek hybrid, Kanzen tidaklah menggunakan etanol sebagai bahan bakar cadangan namun menggunakan bahan bakar gas CNG.
(syu/ddn)












































Komentar Terbanyak
Begini Efek Negatif Impor Mobil Pick Up 105 Ribu Unit Senilai Rp 24 T dari India
105.000 Mobil Pickup Diimpor dari India, Buat Dipakai Koperasi Merah Putih
Pick Up 4x4 India Jadi Kendaraan Operasional: Biaya Perawatan Mahal-Suku Cadang Terbatas